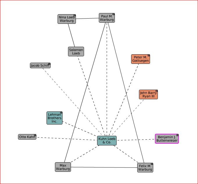
"The Nation". На протяжении долгого периода издание финансировалось госпожой Helen Lehman Buttenwieser, соответственно женой г-на Benjamin J. Buttenwieser, среди прочего партнера фирмы "Kuhn Loeb & Co". Вы, конечно, обратили внимание на сохраненную девичью фамилию Хелен - Леман. Тут ничего удивительного, т.к. дама являлась дочерью Артура Лемана, Arthur Lehman, а ее родная сестра после замужества носит фамилию Loeb. Так что наш профессор нью-йоркского университета далеко не первый встречный, а член очень влиятельной в США семьи.Смотрите, пока мы совсем недалеко ушли от таинственного друга: семья Cohen - vanden Heuvel связана по работе жены с семьей Buttenwieser. Последние финансируют, а первые проводят независимую политику в издании "The Nation".Дальше нам будет интересна фирма родного брата Buttenwieser - "Kuhn Loeb & Co". В ней он является партнером, т.е. совладельцем. Наравне с двумя братьями Варбургами, Paul M. Warburg и Max Warburg, тогда как еще один Варбург, Felix M. Warburg, рангом чуть повыше: он - главный партнер.Т.е. г-н Stephen F. Cohen, профессор, по работе сотрудничает с семьей финансистов Buttenwieser, которые, в свою очередь, по своей работе и своими семейными узами связаны с семьей Варбургов. Потому как дочь SolomonLoeb, основателя фирмы "Kuhn Loeb & Co", вышла замуж за Paul M. Warburg, одного из партнеров компании.
Пару месяцев назад А.Фурсов в одном из своих выступлений привел следующий пример, демонстрирующий силу и влияние Варбургов. Когда семья Бушей стала строить козни против тогдашнего Генсека ООН Кофи Анана, то их быстро поставили на место. Потому что К.Анан женат на одной из Варбургов, которые входят в 50 влиятельнейших семей планеты. А Буши - лишь в первые две сотни таких семей. А теперь настало время удовлетворить законную любознательность читателей. Кто же он, этот таинственный человек, который официально считается другом профессора Stephen F. Cohen? (Почему именно официально - чтобы, в случае обнародования его связей с Варбургами, можно было бы всегда их приписать Cohen-у.) Кто этот незнакомец, чья дружба с Cohen выводит его на прямые контакты с влиятельнейшей фамилией Варбургов? С семьей, которая наравне с немногими подобными ей кланами, вершит судьбами не только известных широкой публике "сильных мира сего", но и целых государств.На этот вопрос ответ нам даст американская
база данных Muckety. В ней сотни тысяч имен, включая бывших и будущих президентов США. Мне уже приходилось неоднократно ею пользоваться при проведении
исследования по творчеству М. Макфола.

Мы уже знали, кто продал СССР. Теперь четко вырисовался один из покупателей: клан Варбургов.Обратим внимание на следующую любопытную деталь, посмотрев ниже продолжение
страницы с Muckety:

Такие личности, как Я.Валленберг, Г.Киссинджер или А.Гор занимают лишь второстепенную позицию в списке друзей Майкла Горби. И не потому, что Горби рангом не вышел. Просто он предпочел дружить с более влиятельными Варбургами.

Правда, чтобы втереться в их круг, Майклу Горби пришлось пожертвовать целой страной, СССР, и четвертью миллиарда людей, некогда населявших ее. Зато сегодня он вхож даже во дворе английской королевы, в Лондоне, где не так давно отметил свое 80-летие.
И сегодня Мichael Gorbachev, завоевав доверие хозяев, активно помогает решить гораздо более ответственную задачу: избавить планету от нескольких "
лишних" миллиардов людей. Чтобы семья Варбургов и подобные им кланы смогли жить на чистой, свободной от балласта планете.
"Утром СССР, вечером - деньги."
Комментарии возможны только от зарегистрированных пользователей, пожалуйста зарегистрируйтесь